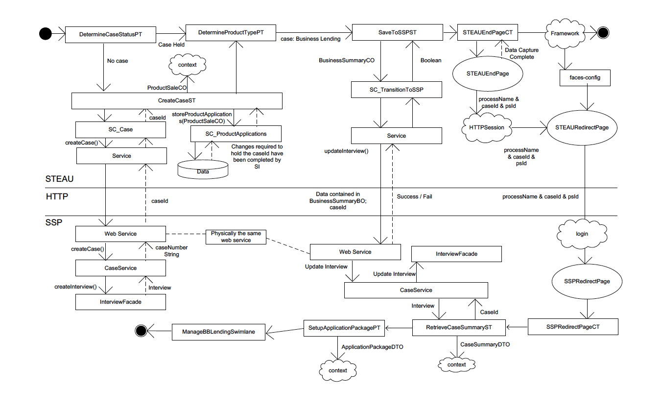
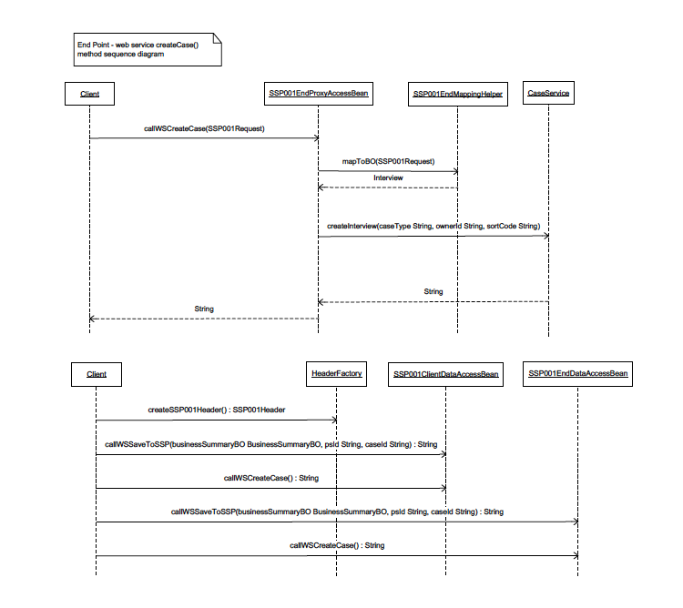
LTSB
The extracts here are a blend taken from several different designs..











Loans



docs/assets/images/developer/ltsb/example-two/loans/ltsb-loans-003.png
TO-DO:
-
cross-system
-
loans